波場 TRON 行業週報:3 月非農超預期降息押注再下降,詳解合規收益型穩定幣 + RWA 基礎設施 + AI 操作系統三大協議
2026-04-07 14:57:46
一.前瞻
1. 宏觀層面總結以及未來預測
過去一週宏觀主線集中在中東衝突推升油價 → 通脹預期上行 → 利率預期再定價這一鏈條,市場開始從"軟著陸+降息預期"轉向"滯脹風險+高利率更久"。風險資產整體承壓且波動加大,資金在避險與風險之間快速切換,說明當前宏觀環境的不確定性仍處於高位,流動性邊際並未改善。
未來一週核心仍看地緣政治進展與通脹/政策信號,若油價繼續上行或衝突升級,市場將繼續交易滯脹邏輯,風險資產偏弱;若出現緩和或政策偏鴿信號,則可能觸發短期反彈。整體判斷為事件驅動的區間震蕩行情,趨勢性方向仍不明確。
2. 加密行業市場變動及預警
過去一週加密市場整體處於弱勢震蕩+低位運行,BTC主要在 64,500 -- 68,000 美元區間反復波動,多次上探 67k--68k 區域均未有效站穩,而下方 65k附近支撐被多次測試,顯示買盤承接偏弱。整體走勢呈現"反彈無量、下跌順暢"的特徵,疊加ETF資金與穩定幣流動性未明顯改善,市場仍處於偏空結構中的震蕩階段。
未來一週關鍵關注幾個核心價位:上方強壓力區在 67,500 -- 69,000,只有放量突破才可能打開反彈空間至 70k+;下方短期支撐在 64,500,一旦有效跌破,下一支撐將下看 62,000 -- 63,000 區間,極端情況下可能測試 60k整數關口。在當前宏觀不確定性下,更大概率維持64k--69k區間震蕩或向下假突破,需重點防範跌破支撐後的加速下行風險。
3. 行業以及賽道熱點
本週重點項目集中在"合規收益型穩定幣 + RWA基礎設施 + AI機器人操作系統"三條主線:Zoth通過分層架構與"vault-of-vaults"機制,將鏈下RWA與鏈上DeFi收益整合,打造具備支付閉環的合規穩定幣銀行;Cap則通過cUSD+stcUSD雙層設計,引入超額抵押、再質押與清算機制,實現"收益+本金下行保護"的穩定幣模型;同時OpenMind(OM1)則切入AI與實體機器人融合,通過多LLM協作與模塊化架構構建從感知到執行的全棧系統。整體來看,市場正在從"純DeFi敘事"轉向更偏機構化、安全性與現實應用落地(RWA、穩定幣、AI+硬體)驅動的新階段,但普遍面臨結構複雜、對外部系統依賴高以及工程落地難度大的共性挑戰。
二.市場熱點賽道及當週潛力項目
1.潛力項目概覽
1.1. 淺析總融資2150萬,由TAIZU領投,Borderless以及Ripple等知名VC跟投------打造合規、可持續的RWA鏈上收益引擎Zoth
簡介
Zoth 正在為全球南方市場和新興的Agentic 經濟(智能代理驅動經濟)構建一家以隱私為核心的穩定幣新銀行(stablecoin neobank)。
該平台打造了一套一體化金融基礎設施,將收益管理、支付、銀行卡服務、流動性、合規與安全整合到同一個機構級平台之中,形成完整的金融服務體系。
Zoth 生態的核心是 USDZe,這是一種"流動型收益資產(Liquid Yield Asset)",通過多元化的 RWA 與 DeFi 策略實現可持續收益,並建立在透明、合規、可審計的框架之上。USDZe 面向人類與機器原生參與者設計,可作為可編程資本,與自治代理、全球企業及新一代金融應用無縫交互。
Zoth 融合了新銀行的便捷性、區塊鏈的透明度與機構級資金管理能力,構建下一代金融基礎設施,提供:
即時流動性:通過 Zoth Card 直接使用 USDZe 餘額。
全球即時結算:近零成本、無邊界資金流轉,適用於高頻與跨境場景。
核心機制簡述
分層架構(Hierarchical Architecture)
Zoth 采用分層式架構,構建了一個由四層組成的一體化金融技術棧,將機構級資金管理能力與去中心化區塊鏈技術無縫連接起來,實現傳統金融與鏈上金融的融合。

第一層:FAAST(基礎層)
在最底層,FAAST 作為基礎架構層,提供受 CIMA(開曼群島金融管理局)與 BVI(英屬維爾京群島) 監管的基金結構,確保所有運營均在完整的法律與合規框架下進行,並由持牌基金管理人和托管機構負責管理。
其核心功能包括:
全球標準合規結構:支持同時投資於 RWA(現實世界資產)與 DeFi 資產。
機構級透明度:由獨立董事、法律專家、持牌基金管理人及審計機構管理運營,確保清晰審計、資產驗證與證明機制。
風險隔離與破產隔離機制(Ring-Fenced & Bankruptcy Remote):為 LP(有限合夥人)及代幣持有者提供充分保護,防止協議層面破產風險影響資產。
結構化風險管理:通過資產與負債隔離機制,為不同資產類別設立獨立基金,實現風險分離與管理。
第二層:zToken Vaults(技術層)

- 智能合約基礎設施
所有 zTOKEN Vault 均為 ERC-20 標準合約,采用統一接口模板,確保生態互操作性,同時支持策略級定制。
采用可升級代理模式(Upgradeable Proxy),允許協議在不遷移用戶資產的情況下進行升級與修復。
升級權限僅由 Zoth Foundation 持有,基金經理無法修改核心邏輯,保障投資者安全。
- Vault 創建與準入機制
zTOKEN 創建采用許可制流程,需完成 KYB(企業盡調)與合規審查:
成熟基金經理:通過 KYB 審核後部署定制 Vault。
新興基金經理:Zoth 提供一站式建構服務(公司註冊、法律文件、合規框架、數據系統),降低準入門檻,同時保持機構級標準。
- 托管與密鑰管理
強制使用 MPC 多方計算錢包 托管資產。
私鑰分布式管理,避免單點風險。
對齊傳統資管行業的安全標準。
- 基金管理與審計機制
每個 Vault 由獨立基金管理人監督。
審核持倉、驗證 NAV、證明業績。
每兩週通過預言機更新價格。
將傳統基金行業的審計與問責機制引入鏈上環境。
- 运营自主權
在協議安全框架下,基金經理擁有完整投資自主權:
可部署資金至任意支持的 DeFi 協議與鏈上網絡。
可交易符合策略範圍的數字或代幣化資產。
在風險與合規邊界內追求超額收益(Alpha)。
- 與USDZe 的整合關係
USDZe 是一個 "Vault-of-Vaults"。
用戶存入 USDZe 後,協議實際持有底層各 zTOKEN 份額。
USDZe 的價值直接反映底層 Vault 的綜合表現。
資金分配由:
智能合約執行限額與規則
Zoth 團隊按治理批准權重進行再平衡操作
第三層:USDZe(收益層)

USDZe 是一種流動型收益資產(Liquid Yield Asset),其收益來源於多元化的真實資產回報,包括鏈下收入來源與鏈上 DeFi 協議整合。不同於傳統與法幣錨定、價值固定的穩定幣,USDZe 通過生產性資本配置實現價值隨時間增長,同時保持價格穩定與資本效率。
USDZe 采用基於預言機的定價機制,其價值直接由鏈上預言機數據決定,而非通過 AMM 流動性池定價,因此實現零滑點交易,避免了大額交易在流動性池模型中產生的效率損耗。
其預言機基礎設施依託於一個去中心化證明網絡(attestation network)運作。鏈下基金證明人(attestors)對 USDZe 的價格進行共識確認,每週更新兩次,確保鏈上價格能夠及時反映底層資產價值。每個支撐 USDZe 的 Vault 均設有指定證明人,並額外配置獨立證明人增強驗證可靠性。
為確保價格報告準確性,證明人需對錯誤價格報告導致的損失承擔財務責任。同時,ZOTH 代幣持有者擁有治理權,可對異常或錯誤的價格證明發起挑戰,形成多方制衡機制,保障協議與用戶利益安全。
第四層:穩定幣新銀行(應用層)
最上層的 Stablecoin Neobank 作為用戶交互界面,結合帳戶抽象智能錢包、Zoth 支付網絡以及 Zocto 卡,為個人與機構用戶提供無縫的儲蓄、轉帳與消費體驗,使其收益型資產可以直接用於日常金融活動。
這一層建立在兩大核心支柱之上,重新定義全球金融的成本與效率:
Zoth 支付網絡(PayX7)
作為外匯(FX)流動性層,該網絡通過穩定幣軌道實現跨境結算與出入金(on/off-ramp)。其關鍵升級在於以 USDZe 作為核心結算資產。由於 USDZe 本身具備收益屬性,其 5%--10%+ 的風險優化回報可部分抵消資金流轉成本,使企業(如匯款公司、保險機構)及個人用戶實現近零成本的全球支付。Zocto 卡
提供實體與虛擬卡服務,形成"消費即賺收益(spend-to-earn)"的閉環。用戶可直接使用 USDZe 進行日常消費,同時其資金在消費前持續產生收益,直到支付發生的瞬間才停止計息,從而保持資本高效運轉。
Tron評點
Zoth 的核心優勢在於其構建了一套合規、分層且機構級的穩定幣金融架構,通過 FAAST 基金結構、zTOKEN Vault 資產管理層以及 USDZe"vault-of-vaults"機制,將鏈下真實收益(RWA)與鏈上 DeFi 收益整合,實現 5%--10%+ 的可持續回報。同時,其采用 MPC 托管、獨立基金管理人審計、去中心化價格證明(attestation)機制以及零滑點預言機定價模型,在安全性、透明度與資本效率之間取得平衡,並通過 Stablecoin Neobank(支付網絡 + 卡)打通"收益---支付---結算"閉環。
潛在劣勢在於結構複雜度較高,對鏈下合規體系、審計機構與價格證明人存在一定依賴;預言機與人工證明機制雖提升透明度,但更新頻率相對有限(雙週),在極端市場波動下可能存在價格同步滯後風險。此外,其機構化框架可能在去中心化程度上不如純 DeFi 協議激進。整體而言,Zoth 更偏向"合規金融基礎設施升級方案",而非完全去中介化實驗型協議。
1.2. 解讀總融資2490萬, Franklin Templeton、Triton Capital領投,GSR等跟投------打造可驗證下行保護的雙層穩定幣體系的協議Cap Labs
簡介
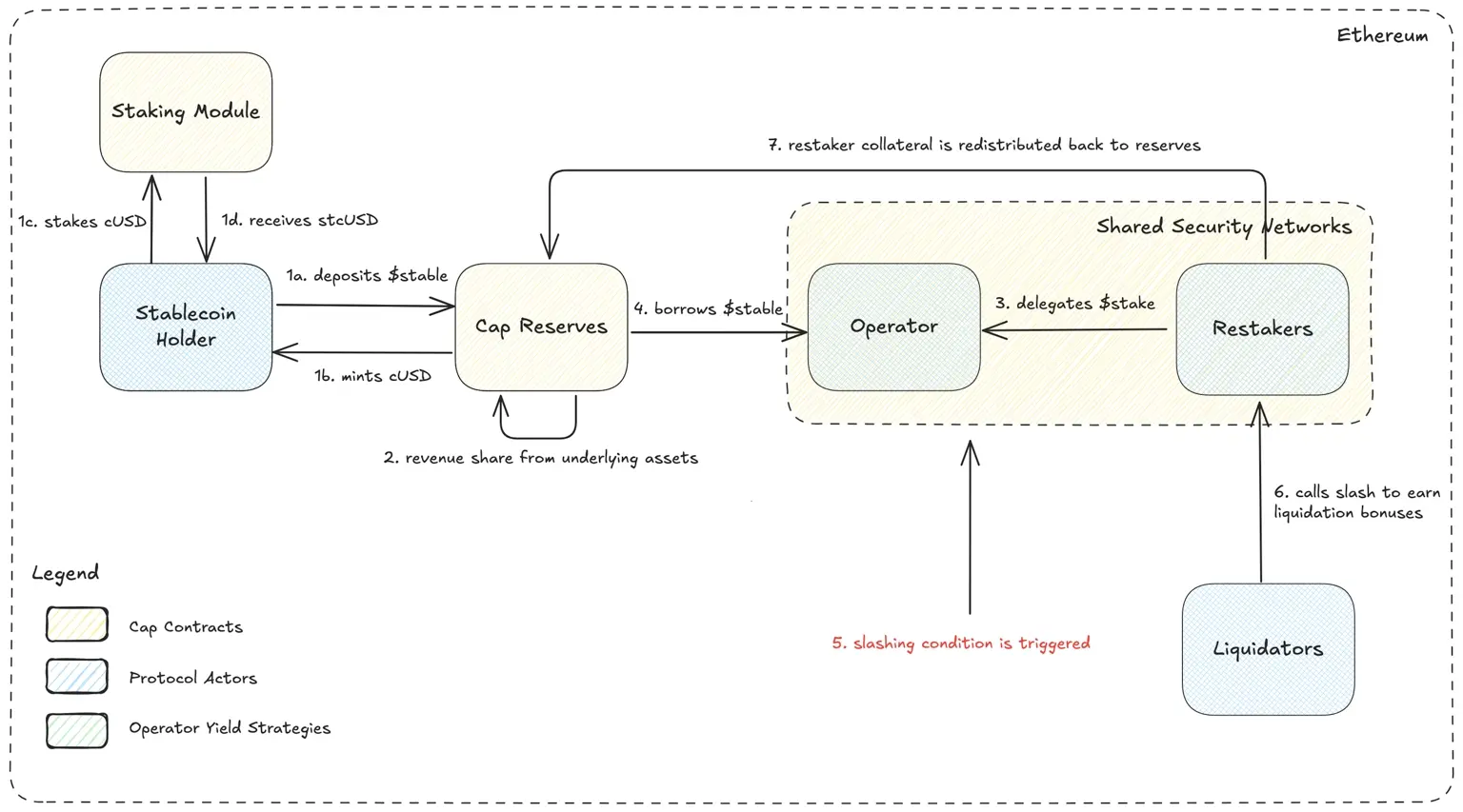
Cap 是一個穩定幣協議,通過兩款產品提供可信的金融保障:美元計價的 cUSD 與生息型 stcUSD。
cUSD 是發行在以太坊上的數字美元,可在任意網絡使用。其儲備由藍籌穩定幣支持,包括 USDC、USDT、pyUSD、BUIDL 和 BENJI 等,這些資產均由受監管機構發行並提供透明審計證明。cUSD 可按 1:1 比例贖回為任一儲備資產。
stcUSD 是通過質押 cUSD 獲得的儲蓄型產品,所有 cUSD 持有者均可參與。其收益由一層自治運營者網絡生成,運營者根據協議設定的收益門檻自由參與或退出。收益風險由協議覆蓋,用戶擁有可通過代碼驗證的完全下行保護。
架構解析

Cap 是一個基於經濟激勵機制、可自主運行的三方市場平台。它通過引入多元化的機構級運營者來外包收益生成,包括銀行、高頻交易機構(HFT)和做市商等。
借助"共享安全網絡(Shared Security Networks)"構建的信任市場機制,Cap 能夠在各種市場環境下持續生成具有競爭力的長期收益。
- cUSD 機制
cUSD 是一種由美元資產支持的穩定幣,可按儲備資產進行贖回。用戶可通過三種方式與 cUSD 交互:
Mint(鑄造):存入儲備資產,按預言機價格鑄造 cUSD。
Burn(銷毀):按偏離度最高的資產價格贖回儲備資產。
Redeem(贖回):通過多抵押資產贖回機制維持錨定穩定性。
核心機制
- Peg Stability Module(PSM,錨定穩定模塊)
cUSD 合約本身充當 PSM,允許用戶直接針對多元化白名單抵押資產(如 USDC、pyUSD、BENJI、BUIDL)進行鑄造、銷毀與贖回操作。
PSM 的核心目標是:
保持 cUSD 市場價格穩定在 $1 附近;
管理底層抵押資產的風險與分布。
該設計確保 cUSD 始終具備流動性,並可按透明、市場化價格兌換任一底層資產。
- Redeem 機制:應對脫錨風險(Depeg)
當用戶贖回 cUSD 時,系統按當前資產權重與市場價格,按比例分配底層資產組合。
這一機制避免了"最後贖回者風險"(last man standing problem),防止後期贖回者只剩下已脫錨資產。
若某一底層資產發生脫錨,損失將被系統"社會化分攤",並通過資產權重偏離機制抑制過度銷毀行為,從而維持系統穩定。
- 分數儲備機制(Fractional Reserves)
當存入的資產未被主動借出時,閒置資金會產生收益,包括:
來自底層貨幣市場基金(MMFs)的分成收益;
或通過整合 Aave 等加密借貸市場賺取收益。
所有資產在分數儲備金庫(Fractional Reserve Vault)中持續計息,直至被用於提款、贖回或借貸。
- stcUSD 機制
stcUSD 是 Cap 的生息型穩定幣,通過一個去中心化借貸框架為用戶創造收益,同時提供可驗證的下行保護。
基本運作邏輯
鑄造與質押
用戶(如 Alice)存入穩定資產鑄造 cUSD,並將其質押為 stcUSD,從而參與收益分配。閒置資產收益
儲備中的閒置資金可通過底層資產收益或整合的借貸協議(如 Aave、Morpho)自動賺取收益。運營者借貸機制
運營者(Operator)需找到高於協議"收益門檻"(hurdle rate,例如 8%)的投資機會。
借貸必須超額抵押,抵押由"再質押者"(Restakers)提供。
借款完全鏈上執行,無需人工審批。
借貸利率由兩部分構成:
Restaker 固定利率(風險溢價)
動態 Hurdle Rate(取決於市場利率與資金利用率)
正常路徑(Happy Path)
若運營者成功盈利並償還貸款:
假設收益為 15%
8%(門檻收益)分配給 stcUSD 持有人
2% 給再質押者
剩余 5% 為運營者利潤
所有參與方獲得收益,系統穩定運行。
異常路徑(Unhappy Path)
若發生以下情況:
抵押資產價值跌破安全線
運營者違約
系統將觸發自動清算(Slashing)機制:
通過荷蘭拍賣清算再質押者的抵押資產
抵押資產折價出售換回穩定幣
回收資金重新注入儲備

結果:stcUSD 持有人始終保持 1:1 完整保障,收益風險由再質押者承擔,而非穩定幣持有人。
借貸利率機制
借貸利率 = Restaker 固定利率 + 動態 Hurdle Rate
其中 Hurdle Rate:
以外部市場利率為基準
隨資金利用率上升而階梯式提高
該機制確保:
始終保留充足流動性
借貸成本具競爭力
系統在高利用率時自動提高風險溢價
Tron評點
Cap Labs 的核心優勢在於其構建了一個帶代碼級下行保護的收益型穩定幣體系:cUSD 通過多藍籌穩定幣儲備與 PSM 機制維持 1:1 可贖回與抗脫錨能力;stcUSD 則通過"超額抵押 + 再質押(Shared Security)+ 自動清算 + 動態門檻利率"實現收益生成與本金風險隔離,確保穩定幣持有人始終獲得全額保障。同時,借助機構級運營者網絡(銀行、HFT、做市商)外包收益生成,在不同市場環境下維持競爭力收益。
其潛在劣勢在於結構較為複雜,對外部運營者能力、再質押流動性與清算效率存在依賴;分數儲備與多資產抵押在極端市場壓力下可能面臨相關性風險與流動性挑戰。總體而言,Cap 更偏向"安全優先的收益型穩定幣協議",強調可驗證保障與市場化收益機制的結合。
2. 當週重點項目詳解
2.1. 詳解總融資2200萬,Pentera、Pi Network領投,Coinbase&Amber等參投---連接雲端智能與實體機器人的開源AI平台OpenMind
簡介
OM1 允許 AI 智能體在數字世界與現實物理世界中同時進行配置與部署。你可以創建一個 AI 角色,在雲端運行,同時也可部署到實體機器人硬體上,例如四足機器人(Quadrupeds)、TurtleBot 4 或類人機器人(Humanoids)。
通過 OM1,你可以與 OpenAI 的 GPT-4o(或 Gemini、Claude、DeepSeek、Ollama 本地推理模型)進行交互,並通過由一個或多個大語言模型控制的實體機器人實現物理互動,例如與其握手。
基於 OM1 構建的智能體/機器人可以整合多種數據來源(網頁、X/Twitter、攝像頭、LIDAR 等),並執行諸如發推文、在家中探索、輔導孩子做數學作業等任務。
由於 OM1 是開源系統,用戶擁有完全控制權,可以根據家庭或工作場景進行定制與優化。
OM1 系統架構核心解析
OM1 采用分層模塊化架構,使 AI 能夠感知環境、理解語義、決策規劃,並最終控制實體機器人執行動作。

- 原始傳感層(Raw Sensor Layer)
負責採集機器人環境與自身狀態數據:
視覺(Vision):攝像頭獲取圖像
聲音(Sound):麥克風採集音頻
電池/系統狀態(Battery/System)
定位/GPS(Location)
LIDAR:激光雷達用於 3D 建圖與導航
- AI 語義壓縮層(AI Captioning & Compression Layer)
將原始數據轉化為自然語言描述:
VLM(視覺語言模型):將視覺內容轉為語言描述
ASR(語音識別):語音轉文字
Platform State:系統內部狀態文本化
Spatial/NAV:空間與導航信息處理
3D 環境解釋:解析 LIDAR 等數據
這一層的核心作用是:
把傳感器數據轉換為"可被大模型理解的自然語言"。
- 自然語言數據總線(NLDB)
一個中央語言數據流管理系統:
匯集所有語義化信息
標準化格式
供後續模塊調用
例如:
"你看到一個人,他在指向椅子"
"你聽到:Bits,跑向椅子"
當前位置坐標
電量 73%
- 狀態融合器(State Fuser)
將分散的短信息整合為一個完整上下文描述。
功能:
融合視覺、音頻、空間信息
提供環境感知總結
輸出緊湊語境供決策模型使用
相當於為 AI 構建"當前世界狀態摘要"。
- 多AI規劃與決策層(Multi AI Planning Layer)
由多個 LLM 協作完成:
快速行動 LLM(本地或雲端)
低延遲響應
約 300ms
處理即時動作
核心認知 LLM(雲端)
複雜推理
長期規劃
響應時間約 2 秒
Mentor/Coach LLM(雲端)
第三視角批判
每 30 秒生成一次評估
提供反饋給核心 LLM
特別設計:
機器人行為規則可來自配置文件
或存儲在區塊鏈(如 Ethereum)上
實現不可篡改的"機器人憲法"與透明審計
- 反饋循環(Feedback Loop)
系統根據性能與環境動態調整參數,例如:
調整攝像頭幀率
優化資源使用
- 硬體抽象層(HAL)
將 AI 決策轉化為具體硬體指令。
例如:
"用左手拿起紅蘋果"→ 轉換為舵機與機械臂動作序列
支持模塊包括:
Move(移動)
Sound(聲音輸出)
Speech(語音合成)
Wallet(鏈上身份或經濟交互)
通常與 ROS2、CycloneDDS 或 Zenoh 中間件對接。
整體數據流
傳感器 → 語義轉換 → 語言總線 → 狀態融合 → 多 LLM 決策 → 硬體抽象 → 機器人執行
OM1 全自主架構簡析
OM1 支持在 Nvidia AGX 和 Nvidia Thor 平台上運行 Full Autonomy Mode(全自主模式),實現高級感知、建圖、導航與互動能力,最大限度減少人工干預。
平台支持情況
AGX 平台:支持全自主功能,但功能相對有限。
Thor 平台:提供完整、全面的全自主支持,是推薦部署平台。
在 Nvidia Thor 平台上,OM1 集成了更先進的機器學習能力,包括:
人臉識別(Face Recognition)
人臉匿名化處理(Anonymization)
Thor 針對 ML 驅動型工作負載進行了全面優化,因此在需要高級自主性與感知能力的場景下,是優選硬體平台。

架構特點
OM1 的全自主系統基於模塊化、容器化服務架構構建:
各組件以獨立容器形式運行
通過標準化接口進行通信
支持靈活擴展與熱插拔
具備高度可維護性與可升級性
這一架構確保:
系統可橫向擴展
各模塊可獨立優化
部署環境適應性強
Tron評點
OpenMind(OM1)的核心優勢在於其打造了一個打通數字智能與物理機器人世界的開源全棧架構,通過"傳感器語義化 + 多LLM協作決策 + 狀態融合 + 硬體抽象層(HAL)"實現從感知到執行的完整閉環,並支持在 Nvidia Thor 等高性能平台上運行全自主模式,具備人臉識別、多模態融合與容器化模塊部署能力。同時,其開源特性與可將機器人行為規則錨定在區塊鏈上的設計,為透明性與可審計性提供了創新思路。
然而,其系統架構複雜、對高算力硬體依賴較強,且多模型協作帶來延遲與資源消耗挑戰;在真實環境中實現穩定高效的長期自主運行仍需較強工程優化能力。整體而言,OpenMind 更像是一個面向未來"AI × 機器人 × 去中心化控制"方向的底層操作系統框架,技術前沿但工程落地門檻較高。
三. 行業數據解析
1. 市場整體表現
1.1. 現貨BTC vs ETH 價格走勢
BTC

ETH

2.熱點板塊總結
3月30日--4月5日期間,加密市場熱點明顯集中在RWA與收益型穩定幣、以及AI結合鏈上/實體的基礎設施兩大方向:一方面,以Zoth、Cap為代表的項目推動"帶收益的穩定幣"升級,通過引入真實世界資產、分層資金管理和風險隔離機制,強化穩定幣的收益能力與抗風險屬性,體現出資金在當前宏觀不確定環境下對"低波動+可持續收益"資產的偏好;
另一方面,AI賽道從純粹鏈上代理敘事進一步延伸至"AI+機器人+區塊鏈"的融合形態(如OpenMind),強調從感知到執行的閉環能力,敘事更偏基礎設施與長期技術路徑。
整體來看,這一時間窗口的熱點變化反映出市場正在從高風險敘事轉向更偏真實收益、合規性與可落地性的方向:資金不再追逐純概念,而是聚焦具備現金流支撐(RWA)、風險控制機制(穩定幣升級)以及實際應用場景(AI+硬體)的項目,但同時這些賽道普遍存在結構複雜、落地週期長的問題,短期更多體現為主題輪動而非趨勢性主線。
四.宏觀數據回顧與下週關鍵數據發布節點
宏觀數據回顧(3月30日--4月5日):
3月31日(週二)中國公布3月官方PMI(50.4)重回擴張區間;
4月1日--4月3日(週三至週五)歐美陸續公布製造業與服務業PMI,其中美國ISM服務業PMI在4月3日跌至收縮區間;
4月4日(週五)美國公布3月非農就業(約17.8萬)及失業率(4.3%)。
疊加整個周期內中東衝突推升油價,形成"PMI走弱+就業尚穩+通脹預期上行"的組合。
下週關鍵數據發布節點(4月6日--4月12日):
4月8日(週三):FOMC會議紀要(核心觀察政策路徑與通脹態度)
4月10日(週五):美國CPI通脹數據(最關鍵事件,決定利率預期)
4月11日(週六凌晨/週五晚):密歇根大學消費者信心指數(通脹預期分項重要)
同時本週內還需關注PPI(通常在CPI後一天,即4月11日前後),整體來看,4月10日CPI是本週絕對核心定價錨。
五. 監管政策
🇺🇸 美國
養老金資金放開加密投資(3月30日):美國勞工部提出新規草案,允許401(k)退休帳戶投資加密資產及私募資產,這是明顯的政策放鬆與機構資金入口擴大信號。
同時監管方向繼續聚焦穩定幣框架與機構參與,整體趨勢是從"執法驅動"轉向"立法+市場准入開放",強化銀行與加密融合路徑。
🇬🇧 英國
- 限制加密政治資金(約4月初):英國宣布擬禁止加密貨幣用於政治捐款,以防止跨境資金干預政治,屬於反洗錢與國家安全維度監管強化。
🇦🇪 阿聯酋 / 🇭🇰 香港(綜合)
- 本週趨勢延續為加速牌照化與機構准入,包括交易所、托管與支付體系的監管框架推進,核心目標是爭奪全球加密金融中心地位。
🇰🇷 韓國
- 無新增落地政策,但監管討論繼續推進更嚴格交易所儲備與審計制度(如冷存儲比例、保險、審計),屬於2026年中落地前的政策準備階段。
最新快訊
ChainCatcher
2026-04-07 19:53:52
ChainCatcher
2026-04-07 19:49:56
ChainCatcher
2026-04-07 19:48:56
ChainCatcher
2026-04-07 19:42:47
ChainCatcher
2026-04-07 19:42:02












